VA.gov content management system overview
Last Updated: January 3, 2025
The VA is currently in the process of moving content from several other systems into one primary content management system (CMS) powered by Drupal.
VA.gov takes a decoupled approach, where content editors make changes in a Drupal environment, then the build process queries that Drupal instance and transforms the resulting content into static html that is deployed on the site. Drupal does not control any Veteran-facing page rendering.
In addition, there is a system that can be used to view content changes on demand, outside of the typical build process, so that content editors can preview their changes before they go live.
Existing content sources
Content displayed on VA.gov exists in four primary locations:
The vagov-content repo, in Markdown and YAML
The vets-website repo (footer link data in JSON, plus templating)
Teamsite, the VA's legacy content management system
Drupal, the VA's current content management system
Eventually, all content will be consolidated and moved into Drupal.
Drupal environments
All Drupal environments require you to either be on the VA network.
Environment | Site url | VA.gov environment |
|---|---|---|
development | ||
staging | ||
production |
How content is transformed into pages
VA.gov is a static html/js/css site, built with a static site generator tool called Metalsmith. During the Metalsmith build process we query the appropriate Drupal environment with a GraphQL query. The results of that query are transformed into pages through the Metalsmith build pipeline. There are liquid templates specific to page content that came from Drupal, generally denoted with a .drupal.liquid suffix. Each entity from Drupal has a corresponding entityType, which is used to choose the entry template for each entity (i.e. page) from Drupal.
Jenkins build process integration
Drupal is queried in the Jenkins build process for any vets-website branch. On Jenkins, however, there is a caching mechanism to help deal with downtime and other failures in the live Drupal environments. After any successful main build, the results of the GraphQL query and any files downloaded from Drupal during the build process are put into a tarball and uploaded to S3. For builds on any branch, if the site build (the npm run build command) fails, Jenkins will download the appropriate cache and retry the build.
Automated accessibility checking
All pages created and managed with the content management system are required to pass accessibility scans for WCAG2 Level A and AA compliance. To help prevent a broad class of errors, we have created an accessibility checker that can be used on localhost and the CMS preview servers listed below.
Reviewing issues on localhost
Start your SOCKS proxy.
Open a terminal window.
Build Va.gov locally (run this command in the terminal):
CODE$ npm run build -- --pull-drupal --entry=static-pages --accessibilityWhen step 3 is complete, type the following command in the terminal:
CODE$ npm run previewOpen a browser window and copy this URL: http://localhost:3001/preview?nodeId=67
Click on the light blue banner at the top of the screen to learn more about any accessibility issues.
Reviewing issues on a preview server
Start your SOCKS proxy.
Open a browser window and copy this URL: http://preview-dev.vfs.va.gov/preview?nodeId=67
Click on the light blue banner at the top of the screen to learn more about any accessibility issues.
Interpreting accessibility violations and warnings
The accessibility preview shows Section 508 and WCAG violations, as well as best practice warnings.
The Jenkins build process will break on accessibility violations, but not best practice warnings.
Click the text There are N accessibility issues on this page inside the light blue banner. The text will expand to show a list of accessibility issues. Click an individual issue to get more detailed information.
Each issue contains five elements:
Description: a brief explanation of the issue
Impact: the amount of trouble this issue could cause for users
Tags: the type of issue. Any tags that include WCAG violations must be fixed. Tags are the most important item to focus on.
Help: a link to the Deque University Help page for this issue
HTML: a text rendering of the HTML fragment that is causing or contains the issue
If you are having trouble determining why an accessibility issue is being shown, or would like guidance on best practices, reach out to the the Platform product support team on Slack.
Deployment
A typical CMS deploys content changes to users immediately because the content is stored in the same system that renders the pages that contain the content. In our decoupled approach, however, content needs to be run through the VA.gov build process before it can go live. There are two ways of getting content onto VA.gov:
Scheduled daily deploy
Off-schedule content only deploy
The scheduled deploy begins at 9am ET and fetches new content from Drupal before deploying. The off-schedule deploy is a Jenkins job that can be triggered from a button in the production Drupal environment, which will get the currently released code and update it with the latest content from Drupal.
Off-schedule deploys can be done for all environments, however, there are separate Jenkins jobs for production vs. staging/dev. The main difference is that staging/dev deploys update the latest builds from vets-website main with new content, and the production deploy updates the latest released code on VA.gov with new content.
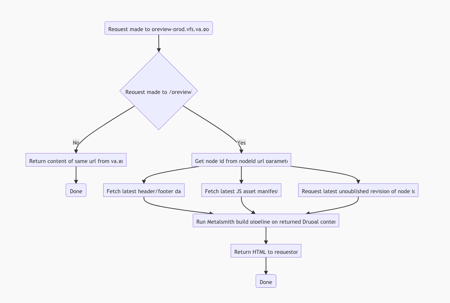
Preview server
A typical CMS also provides an easy way to preview changes before making them live, because it can render unpublished content with the templates and rendering logic in the same CMS. A decoupled approach can't do this by default, so we created a preview server to emulate it. The preview servers query Drupal for the latest unpublished revision of a specified page, then run an abbreviated version of the Metalsmith build process for that single page and return the resulting HTML. This is done per request and the results are not written to the server. (the links below are only accessible behind the VA Network [CAG/AVD, or GFE])
Environment | Site URL | VA.gov environment |
|---|---|---|
development | ||
staging | ||
production |
The preview server is written in Node and Express, located in content-build.
Requests that are made to the preview server that are not to the special /preview route are proxied to the associated live site. So, for example, a request for /health-care on the staging preview server will request the /health-care page from VA.gov. If you were trying to preview an unpublished version of the /health-care page you would go to /preview?nodeId=<id of health care entity>.
Preview server request flow

Flow diagram for preview server requests
Help and feedback
Get help from the Platform Support Team in Slack.
Submit a feature idea to the Platform.